Roadmap to Iran Nuclear Deal

US Sanction Implications and Timeline of Upcoming Events

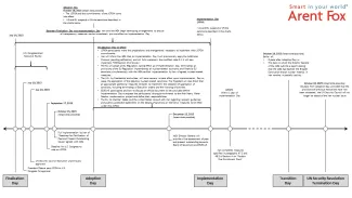
The Iran Nuclear Agreement is 159 pages and there are a lot of steps and dates involved.  We asked ourselves, “what exactly happens when?” and came up with the following practical roadmap.

As days have passed since the July 14th announcement of the Iran Nuclear Deal and issuance of the Joint Comprehensive Plan of Action (JCPOA), the focus has turned to what the parties have committed to do and when they have committed to do it. The JCPOA, reached by the United States, China, France, Russia, UK, Germany, and Iran, exchanges certain sanction relief for a limited Iran nuclear program.  This alert provides a roadmap of the types of sanction relief provided by the JCPOA, as well as the critical dates involved in the progressively-stepped plan.  For more information on the details of the JCPOA as a whole, please see our prior JCPOA alert.

Date Name of Date What is Supposed to Happen?
 
July 14, 2015 Finalization Day The E3/EU+3 (China, France, Germany, the Russian Federation, the United Kingdom and the United States, with the High Representative of the European Union for Foreign Affairs and Security Policy) and Iran “endorse” the plan.
 
July 19, 2015
 

 
  U.S. State Department sent JCPOA to U.S. Congress for approval.
 
July 20, 2015   UN Security Council unanimously adopted resolution endorsing JCPOA. Resolution 2231 (2015) terminates sanctions set out in UN resolutions adopted between 2006 and 2015. In the event of Iran’s non-compliance, Resolution 2231 (2015) includes a “snap-back” system triggering automatic reinstatement of the UN sanctions.
 
Between Finalization Day and Implementation Day
 
  Iran and the IAEA begin developing arrangements to ensure all transparency measures can be immediately put into effect on Implementation Day
 
September 17, 2015 Deadline for U.S. Congress to vote on JCPOA If the United States Congress rejects the JCPOA and overrides a subsequent presidential veto, the U.S. sanctions would not be lifted and Iran would likely not comply with the JCPOA.
 
October 15, 2015
(latest date possible; date can be earlier but this is unlikely)
 
  Full Implementation by Iran of “Roadmap for Clarification of Past and Present Outstanding Issues” agreed with IAEA
 

 
October 18, 2015 (latest date possible; date can be earlier but this is unlikely)
 
Adoption Day The JCPOA and the commitments of the JCPOA come into effect.
 
 
 

 
Between Adoption Day and Implementation Day   JCPOA participants make the preparations and arrangements necessary to implement their JCPOA commitments.

Iran will inform the IAEA that on Implementation Day it will provisionally apply the Additional Protocol (pending ratification) and will fully implement the modified code 3.1. It will also implement ¶ 66 Section M of Annex I.

The EU will adopt an EU Regulation, taking effect as of Implementation Day, terminating all provisions of the EU Regulation implementing all nuclear-related economic and financial EU sanctions, as discussed below, simultaneously with the IAEA-verified implementation by Iran of agreed nuclear-related measures.

The U.S., by Presidential authorities, will issue waivers, to take effect upon Implementation Day, to cease the application of the statutory nuclear-related sanctions, as discussed below. The President will also direct that all appropriate additional measures be taken to implement the cessation of application of sanctions, including terminating of Executive orders and the licensing of activities.

E3/EU+3 participants and Iran to discuss an official document to be concluded before Implementation Day to express the participants’ strong commitments to the Arak Heavy Water Reactor modernization project and define their responsibilities.

The EU, its Member States and the United States consult with Iran regarding relevant guidelines and publicly accessible statements on the details of sanctions or restrictive measures to be lifted under this JCPOA.
December 15, 2015
(latest date possible)

 
  IAEA Director General will provide a final assessment of past and present outstanding issues to Board of Governors and E3/EU+3.
(2016)
 

 
Implementation Day
Iran will implement the nuclear-related measures as specified in Annex I:
  • Paragraphs 3 and 10 from Section B on “Arak Heavy Water Research Reactor”;
  • Paragraphs 14 and 15 from Section C on “Heavy Water Production Plant”;
  • Paragraphs 27, 28, 29, 29.1 and 29.2 from Section F on “Enrichment Capacity”;
  • Paragraphs 32, 33, 34, 35, 36, 37, 38, 39, 40, 41 and 42 from Section G on “Centrifuges Research and Development”;
  • Paragraphs 45, 46, 46.1, 46.2, 47.1, 48.1 from Section H on “Fordow Fuel Enrichment Plant”;
  • Paragraphs 52, 54 and 55 from Section I on “Other Aspects of Enrichment”;
  • Paragraphs 57 and 58 from Section J on “Uranium Stocks and Fuels”;
  • Paragraph 62 from Section K on “Centrifuge Manufacturing”;
  • Complete the modalities and facilities-specific arrangements to allow the IAEA to implement all transparency measures provided for in Annex I;
  • Paragraphs 64 and 65 from Section L on “Additional Protocol and Modified Code 3.1”; and
  • Paragraphs 80.1 and 80.2 from Section R on “Centrifuge Component Manufacturing Transparency.”
 
The European Union agrees it will terminate the following nuclear-related sanctions contained in the provisions of Council Regulation (EU) No 267/2012 and suspend the corresponding provisions of Council Decision 2010/413/CFSP, including terminating or amending national implementing legislation as required:
 
Chart: E.U. Sanctions on Implementation Day
 
The United States will remove the following nuclear-related secondary sanctions (applicable to non-U.S. persons/companies), with the exception of Section 211(a) of the Iran Threat Reduction and Syria Human Rights Act of 2012 (TRA):
 
Chart: U.S. Secondary Sanctions on Implementation Day
 
In addition, the U.S. agrees it will license or remove the following primary sanctions (applicable to U.S. persons/companies, and non-U.S. subsidiaries of U.S. companies):
 
Chart: U.S. Primary Sanctions on Implementation Day
 
Potential UN Security Council action:
  • In accordance with the UN Security Council resolution endorsing this JCPOA, the provisions imposed in UN Security Council resolutions 1696 (2006), 1737 (2006), 1747 (2007), 1803 (2008), 1835 (2008), 1929 (2010) and 2224 (2015) will be terminated subject to re-imposition in the event of significant nonperformance by Iran of JCPOA commitments, and specific restrictions, including restrictions regarding the transfer of proliferation sensitive goods will apply.
  • The E3/EU+3 will take appropriate measures to implement the new UN Security Council resolution.
(2017)
 
Within 1 year from Implementation Day
 
  Iran must complete the measures specified in paragraphs 47.2 and 48.2 of Section H on “Fordow Fuel Enrichment Plant”.
October 18, 2023
(latest date possible; can be earlier if IAEA reports that all nuclear activity in Iran remains in peaceful activity )
 

 
Transition Day
The European Union agrees it will terminate the following nuclear-related sanctions contained in the provisions of Council Regulation (EU) No 267/2012 and suspend the corresponding provisions of Council Decision 2010/413/CFSP:
 
Chart: E.U. Sanctions on Transition Day
 
All sanctions previously lifted on Implementation Day were permanently removed by the United States. In addition, the United States will remove the following nuclear-related secondary sanctions (applicable to non-U.S. persons/companies):
 
Chart: U.S. Sanctions on Transition Day
 
Iran will:
  • Seek, consistent with the Constitutional roles of the President and Parliament, ratification of the Additional Protocol.
October 18, 2025
(latest date possible)
 
Will occur in
accordance with the terms of the UN Security Council resolution endorsing the JCPOA, which is 10 years from Adoption Day, provided that the provisions of previous resolutions have not been reinstated.
UN Security Council Resolution Termination Day
The provisions and measures imposed in that resolution would terminate and the UN Security Council would no longer be seized of the Iran nuclear issue.
 
The European Union will terminate all remaining provisions of Council Regulation (EU) No 267/2012 and Council Decision 2010/413/CFSP.

Contacts

Continue Reading